|
Приветствую дизайн ориентированный на пользователя. Исповедую подход к ведению проектов на основе принципов Рационального унифицированного процесса: а) проектирование от требований, б) итеративность и в) постоянная широта охвата (то, что сейчас некоторые называют методом «прогрессивного джипега»). Радуюсь тому, что проектирование и прототипирование, которое давно используется в других областях деятельности, становиться актуальным для задач рынка создания сайтов. При работе в данной области столкнулся с тем, что многие не понимают существенного отличия общего проектирования систем от проектирования интерфейсных узлов (форм, вывода данных и т.п.). Часто в рамках первой задачи учитывают только вторую. Я бы даже сказал, что часто первая задача вообще не учитывается. |
|
2011–2013 гг. |
Новые карзы «cars2.auto.ru» Перепроектирование структуры каталога транспортных средств. Переделка административной части каталога транспортных средств. Переделка публичной части системы публикации объявлений. Проектирование информационной структуры с нуля, полное сопровождение разработки (прямой контакт с разработчиками). Интерфейсы находятся в стадии рабочих прототипов с боевыми данными. Доводка визуальной и эстетический части предполагается в рамках общего реформирования стилевой части всего сервиса. Проект еще не закончен. |
cars2.auto.ru |
||
2010 г. |
Корзина заказов для «Озон.ру» Работая в Студии Лебедева и руководствуясь Лебедевым выполнил проект по созданию интерфейса корзины для сайта «Озон.ру». Так же большое спасибо Андрейке Лечеву за дополнительный взгляд на задачу и ценные советы. |
Корзина на «Озон.ру» |
||
2009 г. |
Прототип сайта конкурса видеороликов Задача: создать прототип системы проведения конкурсов для эскизирования ее частей и дальнейшей полноценной реализации и оформления. |
Полная модель в дейтсвии |
||
Главная ![]() |
Схема соревнований ![]() |
Страница участника ![]() |
||
2008 г. |
Прототип системы заказа отелей Задача: в рамках тестового задания сделать предварительный прототип системы заказа отелей. |
Модель в дейтсвии |
||
Главная ![]() |
Каталог продукции ![]() |
Раздел каталога ![]() |
||
|
|
||||
Форма фильтра ![]() |
Каталог отелей по алфавиту ![]() |
Каталог отелей по звездам ![]() |
||
2006 г. |
Прототип адресной книги Задача: спроектировать функциональность, состав и структуру страниц адресной книги. |
ПДФ-версия прототипа (524 Кб) |
||
Список с фильтром ![]() |
Карточка персоны ![]() |
Форма изменения карточки персоны ![]() |
||
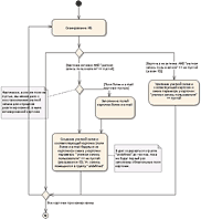
| Диаграммы |
Диаграммы в ПДФ (154 Кб) |
|||
Варианты использования ![]() |
Логическая модель ![]() |
Состояния карточки сотрудника ![]() |
||
|
|
||||
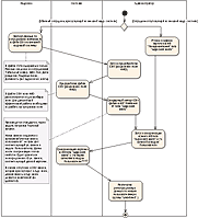
Диаграммы деятельности: управление учетными записями и карточками ![]() |
...создание и отключение карточек и синхронизация учетных записей ![]() |
...синхронизация учетных записей ![]() |
||
|
|
||||
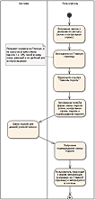
...смена пароля первый раз ![]() |
...заполнение карточки ![]() |
...последующая смена пароля ![]() |
||
2003–2004 г. |
Прототип клиентского приложения Задача: создать прототип для клиентского приложения |
ПДФ-версия прототипа (335 Кб) |
||
Экран подписки ![]() |
Экран выборок ![]() |
Экран алертов ![]() |
||
|
|
||||
Экран поиска ![]() |
Экран расширенного поиска ![]() |
Экран настройки алертов ![]() |
||
|
|
||||
Формы настройки выборок ![]() |
Форма настройки алертов ![]() |
Формы общих настроек ![]() |
||
|
Диаграмма состояний экранов системы ![]() |
|
Описание сценариев ![]() |
|
© 2009 Андрей Ткаченко |
|